Загрузка данных...
Добро пожаловать, Гость
Логин: Пароль: Запомнить меня
  • Страница:
  • 1
  • 2
  • 3

ТЕМА:

Мужская модель 25 расчет 05 июнь 2013 07:09 #1

  • inisiaru
  • inisiaru аватар Автор темы
  • Не в сети
  • Новый участник
  • Новый участник
  • Сообщений: 13
  • Спасибо получено: 5
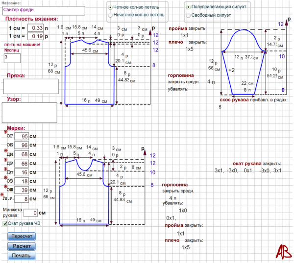
Мужская выкройка прямого силуэта с втачным рукавом U- горловиной.
Выкройка настраиваемая. Параметры на выкройке можно изменить и пересчитать.
Дополнительные настройки:
- учет манжеты рукава,
- расчет по мерке ОР (обхват руки),
- расчет оката рукава ЧВ (частичным вязанием)
- расчет горловины ЧВ (частичным вязанием)
- учет резинки горловины
- дополнительные прибавки для свободного прилегания

Выкройка  www.mnemosina.ru/all-vikroiki/v25

выкройка обновлена в мае 2021

Пример расчета по выкройке:



 p.s. Admin



Здравствуйте!
Пользуюсь вашими программами уже около полугода. Вязала для сына. Проблем, кроме как с горловиной
не было никаких. Сейчас решила связать мужу свитер. Решила выбрать настраиваемую выкройку, чтобы подправить на особенности фигуры. Сразу поясню: муж высокий (180см) и худощавый, конрольный образец 20 петель * 20 рядов = 6,6 см петель * 3,8 см рядов. Полученные расчеты получились не понятные.... Где я накосячила?

Вложения:

Пожалуйста Войти или Регистрация, чтобы присоединиться к беседе.

Мужская модель 25 расчет 05 июнь 2013 07:11 #2

  • Северянка
  • Северянка аватар
  • Не в сети
  • МЕГА вязальщица зимы
  • МЕГА вязальщица зимы
  • Катя. Счастливая мама двух дочерей!
  • Сообщений: 2522
  • Спасибо получено: 2905
Неправильно введена петельная проба
петли 3,03
ряды 5,26
Хорошо бы с вечера, ставить кошелек на подзарядку. Утром встаешь, проверяешь — полный.
silver reed 280/60; LK150; спицы, крючок
Добро пожаловать в гости
Спасибо сказали: admin, inisiaru

Пожалуйста Войти или Регистрация, чтобы присоединиться к беседе.

Мужская модель 25 расчет 05 июнь 2013 07:31 #3

  • inisiaru
  • inisiaru аватар Автор темы
  • Не в сети
  • Новый участник
  • Новый участник
  • Сообщений: 13
  • Спасибо получено: 5
Спасибо!!!!
Т.е. не петли делить на см, а наоборот? Что то за месяц простоя я отупела)))))
И возможно вы мне сможете подсказать, муж сутуленький и с небольшим пузиком, где лучше сделать изменения?

Пожалуйста Войти или Регистрация, чтобы присоединиться к беседе.

Мужская модель 25 расчет 05 июнь 2013 08:12 #4

  • lеnа6322
  • lеnа6322 аватар
  • Не в сети
  • Живу я здесь
  • Живу я здесь
  • Сообщений: 5895
  • Спасибо получено: 7544
inisiaru, петельную пробу вы не совсем верно снимаете. Желательно образец делать на 40 петель + 2 кромочные и 60 рядов. Так вы получите после стирки и отпаривания образца более точную петельную пробу.
И ещё вы не поставили высоту манжета, рукав (если это не учесть) может оказаться длинее, чем вы задумали.
Спасибо сказали: inisiaru

Пожалуйста Войти или Регистрация, чтобы присоединиться к беседе.

Мужская модель 25 расчет 05 июнь 2013 14:17 #5

  • admin
  • admin аватар
  • Не в сети
  • Администратор
  • Администратор
  • Анна
  • Сообщений: 10964
  • Спасибо получено: 13585
Девочки на пузик предлагали перед вязать чуть подлиннее до проймы, чем спинка, а потом припосадить при сшивании.
Спасибо сказали: Gemchugina, inisiaru

Пожалуйста Войти или Регистрация, чтобы присоединиться к беседе.

Мужская модель 25 расчет 06 июнь 2013 08:04 #6

  • inisiaru
  • inisiaru аватар Автор темы
  • Не в сети
  • Новый участник
  • Новый участник
  • Сообщений: 13
  • Спасибо получено: 5
Чего-то я совсем туплю... Я побочно еще вяжу свитер сыну. Петельная проба: 19,5 см = 20 петель, 7см = 10 рядов. (толстая пряжа).При расчете модели 27 , если я считаю петельную пробу 19,5/20= 0,98, 7/10=0,7, то получается очевидно не верная выкройка (по вертикали очевидно), а если 20/19,5=1,02, 10/7=1,4, то по крайней мере на глаз верно выходит. Так я все же не понимаю как правильно высчитывать плотность?

Вложенный файл:

Имя файла: .pdf
Размер файла:196 KB


Вложенный файл:

Имя файла: .pdf
Размер файла:196 KB
Вложения:
Спасибо сказали: lеnа6322

Пожалуйста Войти или Регистрация, чтобы присоединиться к беседе.

Мужская модель 25 расчет 06 июнь 2013 08:10 #7

  • lеnа6322
  • lеnа6322 аватар
  • Не в сети
  • Живу я здесь
  • Живу я здесь
  • Сообщений: 5895
  • Спасибо получено: 7544
inisiaru, давайте вы начнёте с петельной пробы, почитайте тему. Катя (Северянка) выложила статью, как это правильно делается. А потом будем разбираться с вашей петельной пробой.
www.mnemosina.ru/index.php?option=com_ku...7&id=9223&Itemid=153

Пожалуйста Войти или Регистрация, чтобы присоединиться к беседе.

Мужская модель 25 расчет 06 июнь 2013 09:03 #8

  • inisiaru
  • inisiaru аватар Автор темы
  • Не в сети
  • Новый участник
  • Новый участник
  • Сообщений: 13
  • Спасибо получено: 5
lena6322 Спасибо за ссылку на темку, но я ее уже изучала :blush2: . Но при вязании на спицах таких образцов (40*40 или 60*60) не вяжут.... На машине - это 5 минут и не проблема, только пряжу лишнюю жаль.... А вот На руках - это несколько часов, да и при толстой пряже 60 петель на спицы не влезет))))))) 50 и то с трудом) :girl_wacko:
В принципе ответ уже не актуален, т.к. почитав Максимову в очередной раз, разобралась уже)))) Ну а туплю - это факт )))) Простой в вязании уже пару месяцев да и опыт маленький)))))) :4u:

Северянка admin lena6322 Вообще здорово, что есть такие отзывчивые люди как вы :1177: :1177: А то новичкам совсем туго бы было) :ugu:
Спасибо сказали: admin, lеnа6322

Пожалуйста Войти или Регистрация, чтобы присоединиться к беседе.

Мужская модель 25 расчет 06 июнь 2013 09:22 #9

  • lеnа6322
  • lеnа6322 аватар
  • Не в сети
  • Живу я здесь
  • Живу я здесь
  • Сообщений: 5895
  • Спасибо получено: 7544
inisiaru, этой выкройкой я пользуюсь часто, вяжу своим мужчинам свитера. Я их показывала на форуме. Выкройка правильная, но если петельная проба правильная. Если спицами вяжете, тогда будем разбираться.
Выкройку желательно посмотреть, может попробуете еще раз вставить её?

Пожалуйста Войти или Регистрация, чтобы присоединиться к беседе.

Мужская модель 25 расчет 06 июнь 2013 09:57 #10

  • Северянка
  • Северянка аватар
  • Не в сети
  • МЕГА вязальщица зимы
  • МЕГА вязальщица зимы
  • Катя. Счастливая мама двух дочерей!
  • Сообщений: 2522
  • Спасибо получено: 2905
Чтобы никогда не путаться нужно запомнить пропорции.
Буду писать в две строчки, а если писать на листочки то это будет одна.


петель образца = сколько петля
см образцы................. 1 см

В этой школьной пропорции на верху петли внизу см.
сколько петля = 1 см * петли образца / см образца.
Хорошо бы с вечера, ставить кошелек на подзарядку. Утром встаешь, проверяешь — полный.
silver reed 280/60; LK150; спицы, крючок
Добро пожаловать в гости
Спасибо сказали: inisiaru

Пожалуйста Войти или Регистрация, чтобы присоединиться к беседе.

Мужская модель 25 расчет 06 июнь 2013 10:00 #11

  • inisiaru
  • inisiaru аватар Автор темы
  • Не в сети
  • Новый участник
  • Новый участник
  • Сообщений: 13
  • Спасибо получено: 5
Выкройка то правильная, я тоже по ней уже два свитера, только на машине, сыну связала (правда было это в январе месяце), я просто запуталась... :girl_wacko: Но потыкавшись, почитав, посчитав вроде разобралась уже))))) По первому моему посту, я вообще не правильно считать стала (смотрю в книгу вижу фигу), а в последней проблеме запуталась конкретно)


Вложения:

Пожалуйста Войти или Регистрация, чтобы присоединиться к беседе.

Мужская модель 25 расчет 06 июнь 2013 10:05 #12

  • inisiaru
  • inisiaru аватар Автор темы
  • Не в сети
  • Новый участник
  • Новый участник
  • Сообщений: 13
  • Спасибо получено: 5
Северянка мне из этой пропорции надо плакат сделать. чтобы не путаться и не забывать :Vala_08: :good:
Спасибо сказали: Северянка

Пожалуйста Войти или Регистрация, чтобы присоединиться к беседе.

Мужская модель 25 расчет 06 июнь 2013 10:10 #13

  • Северянка
  • Северянка аватар
  • Не в сети
  • МЕГА вязальщица зимы
  • МЕГА вязальщица зимы
  • Катя. Счастливая мама двух дочерей!
  • Сообщений: 2522
  • Спасибо получено: 2905
Она запоминается очень просто. А потом крестиком перемножать. А после этого то что нужно оставляем, а на другое делим. Проще когда вместо "сколько ставишь" Х
тогда просто школа.
петель образца = Х петля
см образцы................. 1 см


Х петля * см образцы = петель образца * 1 см

Х петля * см образцы = петель образца
................1 см
Хорошо бы с вечера, ставить кошелек на подзарядку. Утром встаешь, проверяешь — полный.
silver reed 280/60; LK150; спицы, крючок
Добро пожаловать в гости
Спасибо сказали: admin, inisiaru

Пожалуйста Войти или Регистрация, чтобы присоединиться к беседе.

Модель 33 27 июль 2013 17:17 #14

  • olgaga72
  • olgaga72 аватар
  • Не в сети
  • Завсегдатай
  • Завсегдатай
  • Сообщений: 236
  • Спасибо получено: 91
И снова здравстуйте :1177: Я опять к вам с вопросом :4u: В расчетах выкроек проймы меня смущает очень глубокий ее вырез. На пример. Вяжу, уже в который раз, сыну свитер. Т.к. фигура у него не стандартная (ОГ 104, ОБ 114) я поставила ОГ 114, что бы ровненько шло. Ширину спины я увеличила, т.к. в расчетах она, все же узковато считает. . Но убав

ок там ну очень много, ну прям совсем много. Почему так?
Ольга

Бразер 892/850 - с Ириной легкой руки, за что ей :flowers:
Вложения:

Пожалуйста Войти или Регистрация, чтобы присоединиться к беседе.

Модель 33 27 июль 2013 17:18 #15

  • olgaga72
  • olgaga72 аватар
  • Не в сети
  • Завсегдатай
  • Завсегдатай
  • Сообщений: 236
  • Спасибо получено: 91
что то фотка масенькая вышла :ugu: как ее увеличить :???
опишу так. для проймы убавить 1х6, 1х6, 5х2, 10х1. Очень глубокий вырез получается, кот. на спину заходит :???:
Ольга

Бразер 892/850 - с Ириной легкой руки, за что ей :flowers:

Пожалуйста Войти или Регистрация, чтобы присоединиться к беседе.

Модель 33 28 июль 2013 00:27 #16

  • lеnа6322
  • lеnа6322 аватар
  • Не в сети
  • Живу я здесь
  • Живу я здесь
  • Сообщений: 5895
  • Спасибо получено: 7544
Оля, я конечно увеличила как могла у себя на компе, посмотрела выкройку, не всё увидела в точности, но у тебя в выкройке не хватает 2-х мерок: Обхват бедер и Глубина горловины - ?. Сама пройма не должна быть больше 24 см (для больших размеров). На выкройке можно корректировать цифры.
При таком размере Длина плеча - 11 см быть не может. Как минимум длина плеча см 13 должна быть. Отсюда и такая несуразность. Сейчас попробую вбить в 33 выкройку твои размеры и посмотрю что получится.

Пожалуйста Войти или Регистрация, чтобы присоединиться к беседе.

Модель 33 28 июль 2013 00:35 #17

  • lеnа6322
  • lеnа6322 аватар
  • Не в сети
  • Живу я здесь
  • Живу я здесь
  • Сообщений: 5895
  • Спасибо получено: 7544
Оля, а по какой выкройке ты считала? Модель 33 - женская и с запахом.

Пожалуйста Войти или Регистрация, чтобы присоединиться к беседе.

Модель 33 28 июль 2013 00:54 #18

  • admin
  • admin аватар
  • Не в сети
  • Администратор
  • Администратор
  • Анна
  • Сообщений: 10964
  • Спасибо получено: 13585
Выкройка №25 это.
Там ОБ не нужно, считается по ОГ. Мерки Глубины горловины действительно не хватает и плечо действительно ну очень маленькое, согласна с Леной.
Спасибо сказали: lеnа6322, olgaga72

Пожалуйста Войти или Регистрация, чтобы присоединиться к беседе.

Модель 33 28 июль 2013 01:13 #19

  • lеnа6322
  • lеnа6322 аватар
  • Не в сети
  • Живу я здесь
  • Живу я здесь
  • Сообщений: 5895
  • Спасибо получено: 7544
Оля, вот что получилось у меня.

Оля, у тебя есть ещё 2 мерки - Ширина спины и ширина переда, но в ней не заложены см на свободу облегания. А они по идее должны быть: к ширине спинки надо добавить 2 см на свободу облегания, а к ширине переда можно добавить 1 - 2 см на полуобхват груди ( это уже зависит от типа фигуры).
Мерки ширины спины и переда я бы перемеряла, только правильно.
Аня, посмотри ещё раз сама, может что-то подкорректируешь?
Спасибо сказали: olgaga72

Пожалуйста Войти или Регистрация, чтобы присоединиться к беседе.

Модель 33 28 июль 2013 02:36 #20

  • olgaga72
  • olgaga72 аватар
  • Не в сети
  • Завсегдатай
  • Завсегдатай
  • Сообщений: 236
  • Спасибо получено: 91
точно, глубину выреза забыла добавить :oops: У меня модель для мужчин, № 25.
В прошлый раз я набирала как раз 178 петель и сыну было узковато. Сейчас ширина хорошая у меня 184 п. А ширину спины программа сделала еще меньше 37,6 см, я просто ее увеличила немного до 40, но мне кажется и этого маловато. ЕЩе я прибавила вырез горловины в настройках, т.к. будет резиночка. И увеличила ширину рукава, в прошлый раз прям внатяг получился
забыла добавить - силуэт свободный
Ольга

Бразер 892/850 - с Ириной легкой руки, за что ей :flowers:

Пожалуйста Войти или Регистрация, чтобы присоединиться к беседе.

  • Страница:
  • 1
  • 2
  • 3
Время создания страницы: 0.173 секунд